清砥量子科学仪器(北京)有限公司

16

手机商铺

qrcode
商家活跃:
产品热度:
  • NaN
  • 0
  • 0
  • 1
  • 0
ExoView外泌体全面表征试剂盒
询价

清砥量子科学仪器(北京)有限公司

入驻年限:16

  • 联系人:

    QuantumDesignChina

  • 所在地区:

    北京 朝阳区

  • 业务范围:

    医疗器械、实验室仪器 / 设备

  • 经营模式:

    代理商 生产厂商

在线沟通

公司新闻/正文

Science子刊!单个外泌体表征分析技术助力神经元外泌体研究领域取得重要进展

357 人阅读发布时间:2024-01-09 21:00

       外泌体是包含了复杂 RNA 和蛋白质的小膜泡,是细胞间信号传输的载体。多种细胞在正常及病理状态下均可分泌外泌体,它们广泛存在于血液、唾液、尿液、脑脊液和乳汁等体液中,参与细胞间通讯。近年来,外泌体的研究热度持续攀升,已成为当前生命科学和基础医学研究的一大热点,在  2023 年国家自然科学基金获批项目中,外泌体研究相关项目的总数近 390 个,立项的总金额突破 1.5 亿元。但由于外泌体的尺寸( 30~200 nm ),常规的光学显微镜无法对其进行成像分析,因此很少有技术能够对单个外泌体进行物理表征和蛋白分型。

       美国 NanoView Biosciences 公司推出的全自动外泌体荧光检测分析系统 ExoView 系统,采用了特殊的 SP-IRIS 成像技术,只需要少量样品即可一次完成外泌体计数、粒径、蛋白表达、蛋白共定位、亚群分布的分析。全自动外泌体荧光检测分析系统 ExoView 于 2018 年被推出后,便引起了外泌体领域科研工作者的广泛关注,目前在全球已近 100 多个实验室采用该技术,发表文献超过 270 篇。进入 2023 年,使用 ExoView 发表的论文出现井喷性增长,到11月份已经发表了超过 85 篇。本文选取了一篇在高水平期刊《Science Advances》发表的比较有代表性的文章,来说明 ExoView 在神经元外泌体研究领域的具体应用。
新闻图片1
全自动外泌体荧光检测分析系统 ExoView 系统

新闻图片2

案例解析
 
新闻图片3
       神经源性外泌体 ( NDEV ) 是神经系统疾病的潜在生物标志物,但是尚未有具体研究验证其作为分子靶点的可靠性。Yang You[1]等使用超分辨率显微镜和生化分析技术,证明了 ATPase Na+/K+ 转运亚基 α3 ( ATP1A3 )与   NDEV 生物标记物 NCAM1 和 L1CAM 相比,ATP1A3在从人神经元、大脑、脑脊液和血浆中分离的外泌体 ( EV ) 中显著大量表达。此外,免疫沉淀的 ATP1A3+ 脑源性外泌体的蛋白质组学分析显示,与 NCAM1+ 或 LICAM+ 外泌体相比,与阿尔茨海默病 ( AD ) 相关的突触标记物和内容物蛋白的富集度更高。 单颗粒分析显示,在 AD 样本的血浆中淀粉样蛋白-β 阳性的 ATP1A3+ 外泌体的数量升高,因此与其他血浆生物标志物相比,检测淀粉样蛋白-β 可以更准确地诊断 AD。总之,ATP1A3 是从生物体液中分离 NDEV 用于诊断研究的可靠靶点。

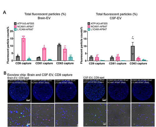
       其中,研究人员使用全自动外泌体荧光检测分析系统-ExoView对人的兴奋性神经元 ( iNeurons )、脑组织 ( Brain )、脑脊液 ( CSF ) 来源的外泌体进行分析,并使用 ATP1A3、NCAM1 和 L1CAM 的荧光抗体进行荧光标记。iNeuron-EV 的结果显示与 NCAM1 和 L1CAM 相比,在被芯片的抗体捕获的外泌体中 ATP1A3 + 百分比更高,特别是被 CD9 抗体捕获尤其明显( 图 1A 和 1B )。然而被 CD9 和 CD81 抗体捕获的 Brain-EV 中的 NCAM1+ 百分比较高,被 CD63 抗体捕获的 Brain-EV 和 CSF-EV 的 ATP1A3+ 颗粒更高( 图 2A ),荧光成像图也验证了这样的结论( 图 2B )。总之,这些结果表明人的神经元来源的外泌体具有异质性。
 
新闻图片4
图1. ExoView检测人的兴奋性神经元来源的外泌体的数量和进行荧光成像
 
新闻图片5
图2.ExoView检测人的脑组织、脑脊液来源的外泌体的数量和进行荧光成像

       在上述这篇文章中,科学家借助美国 NanoView Biosciences 公司研发的全自动外泌体荧光检测分析系统-ExoView,在无需纯化,操作简单的条件下直接检测了样本中的外泌体,且一次结果直接输出外泌体粒径,绝对数目,蛋白表型,不同亚群的含量、多色荧光成像图,为外泌体的检测做出了重要贡献。

服务推出至今,短短两年时间已经助力多个中国客户发表高水平文献!

■ 南方医科大学在《Chemical Engineering Journal 》发表文章

 
新闻图片6

■ 南方医科大学珠江医院在《Bioengineering & Translational Medicine 》发表文章
 
新闻图片7

■ 上海大学在《Journal of extracellular vesicles 》发表文章
 
新闻图片8

■ 中国科学院深圳先进技术研究院在《Lab on a Chip 》发表文章
 
新闻图片9

■ 北京天坛医院、国家纳米科学中心、北京航空航天大学在《Advanced Science 》发表文章
 
新闻图片10

■ 同济大学附属上海市肺科医院、上海思路迪转化医学团队在《Journal of Nanobiotechnology 》发表文章
 
新闻图片11

■ 山东千佛山医院在《NANO LETTERS 》发表文章
 
新闻图片12

■ 陕西师范大学在《Food & Function 》发表文章
 
新闻图片13

■ 南京大学在《Frontiers in Cell and Developmental Biology 》发表文章
 
新闻图片14

■ 中山大学在《ACS NANO 》发表文章
 
新闻图片15

■ 北京理工大学在《Acta Pharmaceutica Sinica B 》发表文章
 
新闻图片16

■ 中南大学湘雅二医院在《International Journal of Nanomedicine 》发表文章
 
新闻图片17

样机体验:

       为了更好的服务中国客户,Quantum Design 中国子公司在北京建立了专业的客户服务中心,正式推出专业的全方位外泌体表征测试服务,您只需要极少量样品即可获得全方位的外泌体表征数据!欢迎各位老师垂询!

参考文献:
[1]   Yang You …& Tsuneya Ikezu. (2023) ATP1A3 as a target for isolating neuron-specific extracellular vesicles from human brain and biofluids.   SCIENCE ADVANCES , 9, eadi3647.

上一篇

无掩膜直写光刻系统助力微流控芯片研发,实现肿瘤EV全面表征!

下一篇

单细胞分选、培养一体化前沿技术,让单克隆细胞成活率更高!单细胞可视化分选培养系统-isoCell重磅来袭

更多资讯

我的询价