
背景概述
CHO细胞(Chinese Hamster Ovary cells)是一种来自中国仓鼠卵巢的细胞系,与其他表达系统相比具有高蛋白产量、抵抗许多人类病毒感染、适合大规模工业培养等优势。早期研究表明,非糖基化版本的Avelumab(一种FDA批准的抗PD-L1抗体)在体内表现出增强的抗肿瘤活性。因此,创建一个敲除非人类糖基化途径相关基因的CHO细胞系具有非常高的商业利益。但在商业生产中为确保药品的同质性,监管机构要求CHO细胞必须是单细胞来源的。目前,单克隆细胞系的标准方法需要更长的时间线和费力的工作流程等问题。本文作者团队提出了基因编辑的创新方法,一种结合CRISPR/Cas9和多功能单细胞显微操作技术- FluidFM的单细胞核内纳米注射的方法,以解决当前转染方法的一些缺点。FluidFM技术保证了单克隆性的起源为单个细胞,而且避免了繁琐费时的有限稀释法、复杂的单细胞分选技术。此外,该方法兼容于在CHO细胞中开发单个敲除克隆或者多个敲除克隆(FUT8、BAX和DHFR)。对单个和多个敲除克隆的进一步分析证实了靶向基因破坏和蛋白质表达改变。敲除的CHO-K1克隆在随后的传代中表现出基因编辑的持久性,与无血清化学定义的培养基兼容,并表现出与亲本克隆相同的转基因表达。此外,FluidFM的力学控制特性避免了传统电穿孔后观察到的高细胞毒性,尤其是在难以转染的细胞系中也是有效的。

图1. FluidFM单细胞注射技术基因编辑示意图
实验方法
单细胞显微操作系统FluidFM OMNIUM纳米注射构建单克隆敲除CHO-K1细胞系
第0天,使用多功能单细胞显微操作系统-FluidFM OMNIUM将单个 CHO-K1细胞接种到孔板中心,并记录单克隆性(图2A)。第1天,使用FluidFM OMNIUM单细胞显微操作系统将含有靶向的FUT8、BAX和DHFR的gRNA/Cas9 RNP复合物(20 ng µl−1)注射到单细胞细胞核中(图2B)。12. 5%的gRNA用Atto550标记以监测注射效率。注射24小时后,依旧使用FluidFM OMNIUM单细胞显微操作系统对细胞进行成像,通过GFP荧光成像检测注射效率和存活率(图2C)。将注射后的细胞在37℃,5% CO2(v/v)的细胞培养箱环境中进行细胞培养,并监测细胞生长和克隆扩增情况(图 2D)。14天后,收集克隆,建立生物库(图2E & 2F)。同时,通过从目标位点扩增的PCR片段的Sanger测序对克隆进行分析。通过western blot (WB)在蛋白水平上验证了编辑的有效性。

图2. (A)将单细胞接种在12孔板的中心,并记录单克隆性。(B)接种细胞12-24小时后,细胞核内同时注射Atto550标记的RNP靶向BAX、DHER或FUT8或所有三个基因和GFPmRNA。注入成功与否由核Atto550信号监测。(C) ) 注射24 h后注射效率和细胞存活率进行明场(左)和GFP荧光(右)监测。(D)在10-12天的过程中,通过明场成像记录的克隆扩增情况。
结果展示
在本研究中,作者选择了三个已建立的基因靶点(FUT8、BAX 和DHFR),利用CRISPR/Cas9系统进行基因工程,这与改善 CHO表达系统直接相关。早期的研究表明,与其他基因编辑技术相比,CRISPR/Cas9系统是在元代细胞和传代细胞中诱导所需基因修饰的强大工具。
接下来的目标是得到含有FUT8、BAX和DHFR的单一KO单克隆CHO-K1细胞系或者含有这三种KO的多重KO指定的目标。为了确保重组生物制剂的同质性,FDA当局要求使用来自单一克隆的CHO细胞进行生产。稳定的单克隆细胞系的开发主要是通过繁琐复杂的工作流程进行的,如有限稀释、 克隆细胞挑选、细胞分选或阳性选择。此外,这一过程需要更长的时间(>10周)、大工作量的克隆筛选和较低的成功率。为了克服这些限制,本文利用CRISPR/Cas9结合FluidFM OMNIUM单细胞显微操作系统来加速基因工程单克隆CHO细胞系的产生。
本文方法从单个细胞开始,可以将CRISPR组分直接递送到单个CHO-K1细胞的细胞核中(图2)。与传统转染方法相比,该方法的主要优点包括温和地递送,对递送到细胞的RNP的比例和定量开创性的具有可控性。这将最大限度地实现靶上编辑,并实现多重编辑。此外,通过从单个细胞开始流程,确保了FDA要求的“单细胞性”。
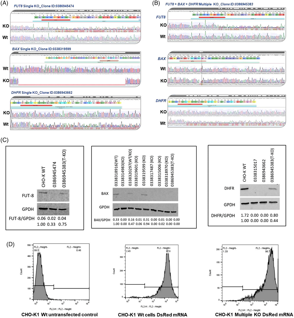
本文研究小组使用单细胞显微操作系统FluidFM OMNIUM将靶向FUT8、BAX和DHFR的gRNA/Cas9 RNP复合物注入单细胞中,并直达细胞核。产生单个KO或多个KO。细胞的单克隆性通过孔扫描和成像得到验证(图3A)。注射后第14天的遗传分析显示,使用 FluidFM单细胞显微操作系统的工作流程,作者获得了三个目标基因KO的克隆,以及7个、2个和1个分别缺失BAX、DHFR和FUT8的克隆。通过将Sanger与基因组靶位点比对来分析编辑结果(图3A,单KO和图3B 3KO 实验)。然后,又对选择的单克隆进行蛋白质分析,在蛋白质水平上验证KO,发现大多数克隆与遗传数据一致(图3C)。

图3. FUT8、BAX和DHFR敲除后的单克隆CHO-K1细胞系的发育。 (A)野生型对照(Wt)和基因编辑的CHO-K1细胞系单敲除(KO)与FUT8(上)、 BAX(中)和DHFR(下)基因组序列的Sanger测序比对的代表性图像。 (B)野生型对照(Wt)和基因编辑的CHO-K1细胞系的Sanger测序比对图像, 多重敲除(KO) FUT8(上)、 BAX(中)和DHFR(下)的基因组序列。 (C) Western blot显示所选克隆的FUT8(左)、 BAX(中)和DHFR(右)检测。 以GAPDH作为上样对照。 (D) DsRed在亲本野生型CHO-K1和多个KO CHO-K1单克隆细胞系中与未转染的野生型CHO-K1细胞的表达分析。
除了内源性靶基因(FUT8、BAX和DHFR)表达外,所有生成的基因KO克隆(单个或多个)都表现出与WT CHOK1细胞相似的细胞生长水平和微观形态。为了确保基因组工程细胞仍然适合作为表达宿主,用DsRed mRNA转染3x KO CHO-K1单克隆细胞系。随后流式细胞术比较转染细胞的DsRed表达水平与亲代野生型CHO-K1无明显差异(图3D)。而后,通过FluidFM的方法获得的敲除CHO-K1单克隆细胞系传代2-5次,并通过桑格测序/ICE分析证实了基因编辑的持久性。
随后,作者用三个独立的注射轮重复了CHO三重KO实验,并评估了24小时后的细胞存活率。数据显示,24小时后的存活率为81% +/−11%,这表明FluidFM纳米注射技术本身没有细胞毒性,且约50%的注射细胞在第7天成功克隆,KO基因型成功率> 30% 。作者还通过将实验获得的的FUT8 KO、 BAX KO和Triple KO CHO-K1细胞暴露于无血清化学定义培养基(CDM)中,逐步降低血清状态,评估了该方法的行业相关性。亲代CHO细胞和基因编辑细胞都不受无血清条件的影响,并证明了该方案策略的工业试验适用性。作者还检测了CHO-WT、CHO-FUT8 KO、CHO-BAX KO和CHO-Triple KO细胞在CDM 中mRNA转基因表达的表达水平。得到CHO-WT和用FluidFM纳米注射产生的所有三种不同的KO细胞都显示出相同的表达水平(95%-98% of DsRed+细胞)。综上所述,使用FluidFM进行基因组工程不会损害编辑后的CHO-K1细胞的一般细胞特征和功能。此外,该技术有扩展到其他细胞系的可能性,进而实现制造其他药物的高效模式,如疫苗等。
讨论与展望
随着CRISPR等基因编辑技术的发展,多位点编辑的越来越引起了研究者的重视。传统的细胞系构建实验中,为了得到稳定转染的细胞系,候选细胞系在增殖过程中被反复评估。目前需要的时间是12到14周。相比之下,通过FluidFM OMNIUM技术可以挑选单个注射编辑过的单个细胞,并从中产生克隆体——从转染之日起直到克隆体被鉴定出来,不到三周的时间。大大提高了细胞系构建的时间。

图4. 多功能单细胞显微操作系统FluidFM OMNIUM
FluidFM OMNIUM单细胞显微操作系统为单细胞基因工程领域带来了全新的突破,可以快速且有效地开发单克隆细胞系。传统的方法适用于很常见的细胞系和基因工程策略,但当处理不常见、罕见的或脆弱的和已知难以转染的原代细胞类型,或者需要复杂的实验设计时(例如CRISPR多基因编辑),传统的方案就非常受限制。在这些特殊情况下,FluidFM OMNIUM技术是少有可用的解决方案。
另外,无论您使用原代细胞、干细胞,神经元还是任何其他已知难以转染的细胞类型,FluidFM OMNIUM单细胞显微操作系统都可以可靠且轻松地递送任何类型的可溶性化合物。

图5. 使用FluidFM注射编码GFP的质粒24小时后表达GFP的神经元(由暨南大学闫森提供,中国广州)。

图6. 红色荧光显示右旋糖酐注射后在C57BL/6 C57小鼠海马神经元内扩散(由北京大学孙玉杰提供,中国北京)。
参考文献
[1] Y. Feng, S. Wang, X. Liu, Y. Han, H. Xu, X. Duan, W. Xie, Z. Tian, Z. Yuan, Z. Wan, L. Xu, S. Qin, K. He, J. Huang. Geometric constraint-triggered collagen expression mediates bacterial-host adhesion. (2023) Nature Communications.
[2] W. Chen, O. Guillaume-Gentil, P. Yde Rainer, C. G. Gäbelein, W. Saelens, V. Gardeux, A. Klaeger, R. Dainese, M. Zachara, T. Zambelli, J. A. Vorholt, B. Deplancke. Live-seq enables temporal transcriptomic recording of single cells. (2022) Nature.
[3] Y. Cui, X. Lyu, L. Ding, L. Ke, D. Yang, M. Pirouz, Y. Qi, J. Ong, G. Gao, P. Du & R.I. Gregory. Global miRNA dosage control of embryonic germ layer specification. (2021) Nature.
[4] Y. Guo, F. Mei, Y. Huang, S. Ma, Y. Wei, X. Zhang, M. Xu, Y. He, B.C. Heng, L. Chen & X. Deng. Matrix stiffness modulates tip cell formation through the p-PXN-Rac1-YAP signaling axis. (2021) Bioactive Materials.
[5] O. Guillaume-Gentil, R.V. Grindberg, R. Kooger, L. Dorwling-Carter, V. Martinez, D. Ossola, M. Pilhofer, T. Zambelli & J.A. Vorholt. Tunable Single-Cell Extraction for Molecular Analyses. (2016) Cell.
资料获取
如果您想获取上述文章和FluidFM OMNIUM单细胞显微操作系统相关资料,请联系我们获取!






