16 年
手机商铺
公司新闻/正文
26 人阅读发布时间:2026-02-02 13:16
大脑具有惊人的分子多样性,这种多样性不仅是神经元复杂结构特化的基础,也支撑着神经元间复杂的连接与突触传递。要理解这些分子的功能,关键在于解析众多蛋白的精确定位及其空间关系。然而,神经元精细结构内组分高度密集,传统光学显微镜约200 nm的衍射极限阻碍了此类信息的获取。
超分辨率成像技术突破了200 nm的传统光学衍射极限,单分子定位技术(SMLM)具有20 nm的超高空间分辨率,是研究单个分子定位、蛋白相互作用等的理想工具,可以实现大分子复合物的原位可视化。该技术可应用于诸如突触活动区的分子组织,生长锥和树突棘中肌动蛋白的排列与膜运输机制,单分子水平的突触传递与可塑性,脑回路的纳米级结构和轴突质膜下肌动蛋白和血影蛋白细胞骨架的显著周期性等不同研究中。
Abbelight 3D单分子超分辨成像系统依托前沿的单分子定位显微成像技术(SMLM),实现xyz三轴15 nm的超高分辨率,支持同时多色成像;该系统支持 STORM、PALM、PAINT 等单分子定位技术,并融入ASTER大视野成像、光谱拆分多色成像及Ultimate 3D成像技术,构建了一个强大易用的一体化平台,助力神经科学家准确解析神经元细胞结构与功能的纳米级分子机制。

3D单分子超分辨成像系统
本文将从纳米级突触表型检测、膜相关周期性骨架和轴突起始段的结构组成三方面应用入手,介绍Abbelight 3D单分子超分辨成像系统在神经科学领域的应用。
纳米级突触表型检测

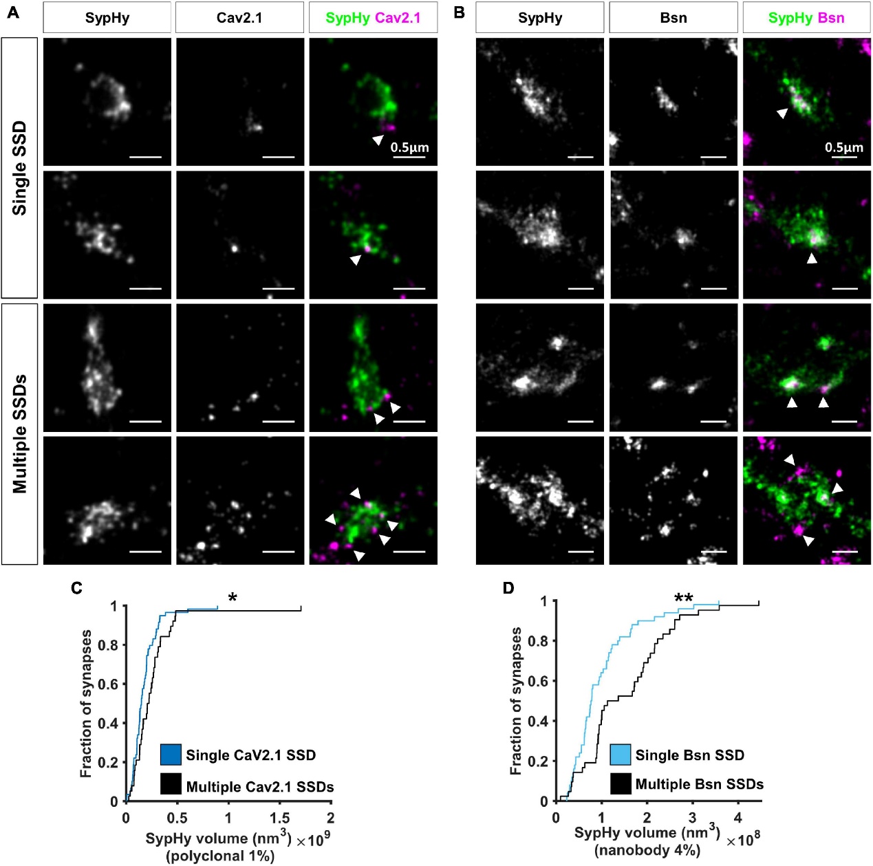
图1 突触的多通道成像
橙色:囊泡GABA转运蛋白;蓝色:Bassoon管蛋白
不同突触间神经递质释放的过程存在显著差异,为探究这种差异是否与释放过程中蛋白质的组织结构有关,J. Burrone 等[1] 利用Abbelight 3D单分子超分辨成像系统,通过多色单分子定位技术对SypHy-RGECO(一种能同步检测突触前钙离子内流与神经递质释放的双重报告蛋白)进行成像,旨在研究单个突触前小体的结构-功能关系。
通过 Cav2.1 和巴松管蛋白(Bassoon)与 SypHy-RGECO的双色 dSTORM 超分辨成像,研究者发现这两种活性区蛋白均以亚突触结构域(SSDs)的形式存在。在代表单个突触前小体的 SypHy-RGECO 团簇内,可包含 1 至 6 个 Cav2.1 SSD(均值=1.6,图 2A)或 Bassoon SSDs(均值=1.7,图 2B)。利用基于单分子检测密度的分析软件 Point Cloud Analyst 分析表明:含多个Cav2.1 SSDs的突触,其SypHy 团簇体积更大(图 2C);含多个Bassoon SSDs的突触,其SypHy 团簇体积差异更为显著(图 2D)。
这些结果表明,突触可通过不同方式组织蛋白:既可形成单个SSD,也可构建具有不同密度的多个SSD。此类精细结构在传统光学显微镜下无法观测,凸显了单分子定位技术在揭示突触蛋白组织机制方面难以比拟的优势,而 Abbelight 3D 单分子超分辨成像系统凭借其超高分辨率,为观测此类精细结构提供了有力支撑。

图2 SypHy-RGECO团簇内的Cav2.1和Bassoon
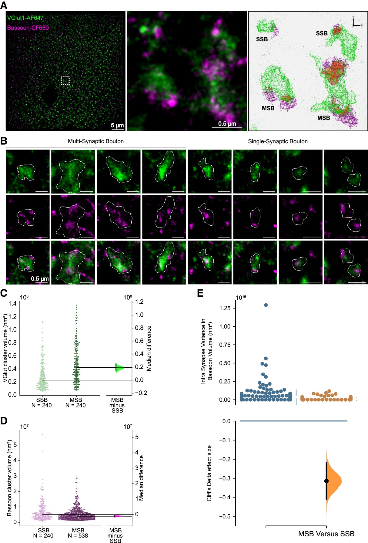
J. Burrone等之后的一项研究[2]表明,海马CA1区基底树突在起层(stratum oriens)形成的突触中,约半数属于多突触小泡(MSB)—— 即单个突触前小泡与来自不同细胞的多个(2-7个)突触后棘形成兴奋性连接。这类突触数量庞大且具有特殊形态,此外单个MSB内部各突触接触点的特性差异,远小于相邻单突触小泡(SSB)之间的异质性,这表明MSB通过其众多接触点传递相似的信息,暗示它们可能在促进神经网络同步化活动中发挥作用。
研究人员使用STORM技术对标记了两种突触前分子 —— vGlut-1和Bassoon进行成像,分析多个样本中MSB的分布情况(图3)。结果显示,vGlut-1呈现出突触终端前小泡轮廓,而Bassoon染色则如预期呈现更明显的点状分布(图3A、3B)。通过Abbelight Neo软件的团簇分析功能发现,相较于SSB,MSB的vGlut团簇具有更大的体积(图3C),但Bassoon团簇体积无显著变化(图3D)。更重要的是,MSB内部的Bassoon团簇体积离散度显著低于不同SSB间的离散度(图3E),这与MSBs活性区尺寸变异减小的测量结果一致。这些数据共同表明,MSBs通过各接触点向多个细胞传递相似的信息,而 Abbelight 3D 单分子超分辨成像系统的精准成像和配套分析软件的强大功能,为该研究结论的得出提供了可靠依据。

图3 多突触小泡内部活性区的特性相似度显著高于单突触小泡
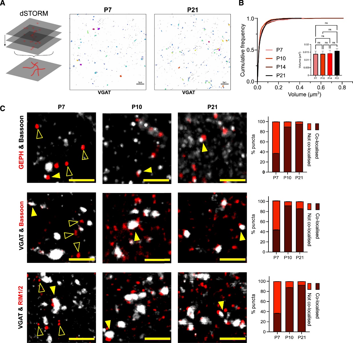
J. Burrone等的另一项研究[3]发现,在发育中的海马CA1神经元基底树突上,兴奋性和抑制性突触的分布呈现高度相关性。这种紧密关联在神经元发育早期(P7阶段)最为显著——此时抑制性突触在分子和生理功能上均未成熟,而随着兴奋性突触密度的增加,两者的相关性会逐渐减弱。
研究人员发现,P7阶段神经递质释放失败率相较于更成熟的P21阶段更高。为深入探究这一现象,研究人员使用dSTORM对vGAT标记的突触前小泡进行超分辨率成像(图4A),发现vGAT点状团簇结构的体积在各阶段均无显著差异(图4B),证实抑制性突触在发育过程中未发生明显变化。接下来对普遍存在于所有突触小泡的活性区标志物Bassoon进行成像(图4C)并用Abbelight Neo软件进行共定位分析,发现在P7阶段仅有约40%的内源性vGAT(白色)点状团簇含有Bassoon(红色)(图4C行2)或另一关键活性区蛋白RIM1/2(红色)(图4C行3)。到P10阶段时,绝大多数(约90%)vGAT阳性突触已能清晰标记这两种活性区标志物,且这种共定位在P21阶段仍保持高度稳定(图4C)。以上结果表明,在P7阶段,基底树突上的大多数抑制性突触尚未成熟,其活性区未完全形成。Abbelight 3D 单分子超分辨成像系统的高分辨率成像能力和精准的共定位分析功能,使得这种突触发育过程中的细微变化得以清晰呈现。

图4 抑制性突触早期发育时的组成变化
膜相关周期性骨架
C. Leterrier等[4]通过多种单分子定位超分辨显微技术,借助神经元培养体系中经验证的微珠诱导突触前膜模型,实现了对突触前肌动蛋白的纳米级结构解析和定量检测,发现了一类主要的肌动蛋白富集型突触前膜,存在三种特征性的肌动蛋白结构:活跃区域的肌动蛋白网状结构(actin mesh)、连接活跃区与深层储备池的肌动蛋白轨道状结构(actin rails),以及环绕整个突触前区的肌动蛋白围栏状结构(actin corrals)。这类突触不仅聚集了更多突触前组分,其突触小泡循环速率也显著高于非富集型突触。
为精确解析肌动蛋白与突触前组分的空间关系,研究人员采用了三色STORM/PAINT联用成像技术:先通过STORM对肌动蛋白成像,再运用双色DNA-PAINT技术分别标记沿轴突干形成环状结构的血影蛋白β2-spectrin和勾勒突触小泡群的突触素synapsin。结果证实血影蛋白膜下支架终止于突触小泡处,而肌动蛋白围栏结构包裹着突触小泡团簇,其轨道状结构指向活性区(图5A)。通过STORM纳米成像比较肌动蛋白富集型(A+)与非富集型(A-)诱导突触前膜的差异显示,A+与A-型诱导突触前膜均含有三种肌动蛋白纳米结构(网状结构、轨道状结构和围栏状结构)(图5B)。进一步检测包被微珠诱导的兴奋性与抑制性突触前膜是否均存在这三类肌动蛋白纳米结构,通过抗VGLUT与VGAT抗体标记发现,两类诱导突触前膜的肌动蛋白纳米结构无定性差异,绝大多数都含有网状结构、轨道状结构和围栏状结构(图5E-F)。Abbelight 3D 单分子超分辨成像系统支持多种成像模式,能够精准解析复杂的分子空间关系,为研究膜相关周期性骨架提供了强大的技术支持。

图5 各类诱导型突触前膜中均存在肌动蛋白网状结构、轨道状结构与围栏状结构。
轴突起始段的结构组成
在哺乳动物的轴突性树突(AcD)神经元中,轴突并非起源于胞体,而是从基底树突发出,进而在轴突起始段(AIS)形成动作电位产生的特化通路。然而目前尚不明确这种特殊形态是如何建立的,以及AcD神经元中AIS的结构与功能是否得以保留。
K. Grünewald等[5]采用离体海马神经元培养模型,发现AcD形态的发育可发生在突触形成之前,且不依赖于体内环境。单个前体神经突首先形成轴突,随后发育为AcD。该AIS具有与胞体源AIS相似的细胞骨架结构,同样作为运输屏障维持轴突特异性分子组成。然而,它不经历稳态可塑性,所含内质网池状细胞器(cisternal organelles)更少,并且接收的抑制性输入也较少。这些结果揭示了AcD神经元的独特生物学特性,并表明了AIS结构特征可能因轴突起源不同而存在差异。
轴突起始段(AIS)的另一结构特征是包含膜相关周期性骨架(MPS)的膜下F-actin环以及胞内F-actin斑块。研究人员为深入解析膜相关周期性骨架MPS的结构特征,在AcD神经元中进行了βIV-spectrin与F-actin的dSTORM成像,发现其轴突起始段(AIS)的βIV-血影蛋白同样形成环状结构,相邻条带间距约196 nm,且F-肌动蛋白与βIV-血影蛋白条带呈互补分布模式(图6),该结果与非AcD神经元的既往研究一致,表明AcD神经元中树突起源的轴突并未改变其AIS区域的微管和MPS的纳米结构。Abbelight 3D 单分子超分辨成像系统的高分辨率和精准的成像能力,让轴突起始段这种精细的结构组成得以清晰展示。

图6 使用Abbelight光谱拆分技术实现轴突起始段的多通道成像
参考文献:
[1] Jackson, R. E., Compans, B., & Burrone, J. (2022). Correlative Live-Cell and Super-Resolution Imaging to Link Presynaptic Molecular Organisation With Function. Frontiers in synaptic neuroscience, 14, 830583.
[2] Rigby, M., Grillo, F. W., Compans, B., Neves, G., Gallinaro, J., Nashashibi, S., ... & Burrone, J. (2023). Multi-synaptic boutons are a feature of CA1 hippocampal connections in the stratum oriens. Cell Reports, 42(5).
[3] Horton, S., Mastrolia, V., Jackson, R. E., Kemlo, S., Machado, P. M. P., Carbajal, M. A., ... & Burrone, J. (2024). Excitatory and inhibitory synapses show a tight subcellular correlation that weakens over development. Cell Reports, 43(7).
[4] Bingham, D., Jakobs, C. E., Wernert, F., Boroni-Rueda, F., Jullien, N., Schentarra, E. M., ... & Leterrier, C. (2023). Presynapses contain distinct actin nanostructures. Journal of Cell Biology, 222(10), e202208110.
[5] Han, Y., Hacker, D., Donders, B. C., Parperis, C., Thuenauer, R., Leterrier, C., ... & Mikhaylova, M. (2024). Unveiling the cell biology of hippocampal neurons with dendritic axon origin. Journal of Cell Biology, 224(1), e202403141.
相关产品:
3D单分子荧光成像系统-SAFe MN360:https://www.biomart.cn/infosupply/82903374.htm
大视野单分子超分辨模块-SAFe MN180:https://www.biomart.cn/infosupply/88564458.htm